

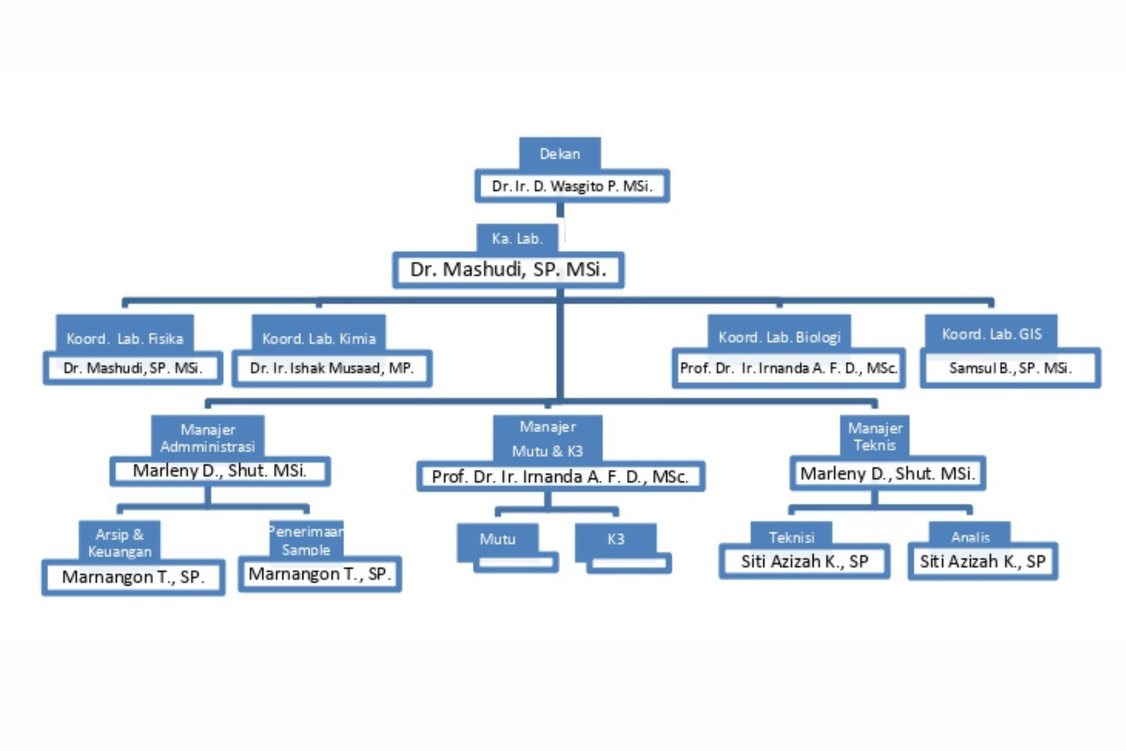
Laboratorium Tanah dan Pemetaan Fakultas Pertanian menyediakan pelayanan berupa penggunaan tempat, peralatan, bahan, dan kepakaran untuk keperluan praktikum, penelitian atau pengabdian kepada masyarakat (PKM) dan layanan jasa/analisis.
Fungsi utama dari Laboratorium Tanah dan Pemetaan adalah wadah untuk melakukan praktek atau penerapan teori, melakukan penelitian, dan mengembangkan keilmuan pada Program Studi Ilmu Tanah khususnya dan program studi lain di lingkup Fakultas Petanian UNIPA. Laboratorium Tanah dan Pemetaan juga berfungsi sebagai pusat layanan jasa/analisis masyarakat umum dan Lembaga luar kampus di bidang ilmu tanah dan sumber daya lahan.
Operasional Prosedur bertujuan untuk memberikan panduan proses penggunaan laboratorium untuk keperluan layanan praktikum, penelitian dan layanan jasa/analisis oleh pengguna.
VISI
Laboratorium Tanah dan Pemetaan sebagai pusat pengembangan keterampilan, riset, dan layanan jasa/analisis, untuk menunjang pengelolaan sumberdaya lahan di Papua.
Misi
MISI
Laboratorium Tanah dan Pemetaan memberikan layanan untuk mahasiswa dan dosen khususnya pada Program Studi Ilmu Tanah dan program studi lain di lingkup Fakultas Petanian Universitas Papua. Laboratorium Tanah dan Pemetaan juga memberikan layanan jasa/analisis kepada lembaga luar kampus maupun masyarakat umum.